william威廉中文官网附中教育集团在总校党委及校领导的关心指导下,在集团总校的大力支持以及集团各校教师积极参与下,中央民大附中教育集团教学设计、课后作业设计大赛圆满结束。
此次大赛设置了语、数、外、物、史5个参赛学科,参加此次大赛的集团校共有12所,总共提交了132份参赛作品,上交作品最多的学科有33份作品,最少的有15份作品。为保证此次大赛评审更加公平公正,评审前对上交的参赛作品进行编号预处理,隐去了参赛作者相关信息。
本次评选进行了两轮评审:第一轮是组织集团总校的海淀区学科带人、骨干教师及学科组长近二十名教师组成的专家团队,严格按评审标准进行量化评审,选出50%进入下一轮评审。第二轮是集团总校聘请10名海淀区学科专职教研员组成的专家评审团进行评审,两轮评审均是盲评。经过两轮专家认真负责、公平公正地评审,最终产生了一等奖作品25份、二等奖作品39份,三等奖作品68份,现将获得一、二等奖的作品公布如下:
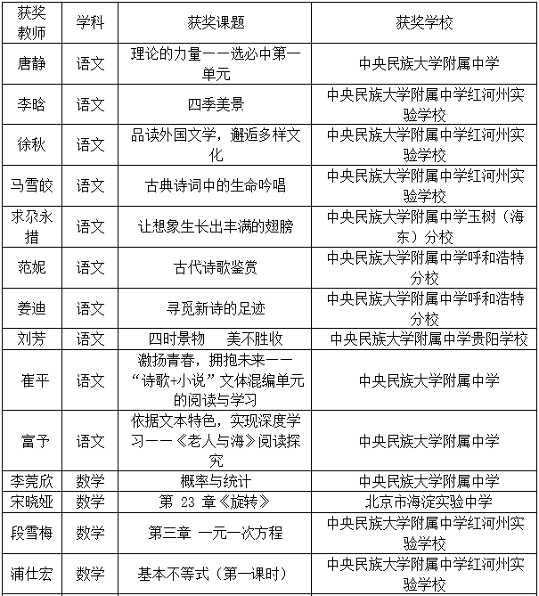
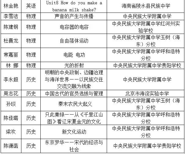
一等奖作品

二等奖作品



在此祝贺以上获奖教师及获奖学校,感谢集团各校教师的积极参与!感谢海淀区各位专家及总校骨干教师对此次活动的大力支持和辛苦地工作!通过此次活动,表彰优秀,分享经验,交流学习,使得集团各校的教学过程更加规范高效,从而提升集团各校教师的专业素养,提高教育教学质量,在边疆、在海岛、在老百姓家门口办好人民满意的学校,促进民大附中教育集团特色高质量发展。